Customizable Winch Systems for Flying Effects
Our products are divided into 3 different models according to their speed, control, size, weight and usage features according to the usage possibilities in different environments required by the sector.
These are in 3 different servo control as 2 KW, 5 KW and 11 KW and have main names such as VAS 2, VAS 5, VAS 11 according to their servo power.
With the double brake system, there is an area definition feature in the winch and it is limited to remain within this area both software (soft limit) and mechanically (hard limit).
All systems with emergency control systems and manual lowering feature are designed based on EN 17206 standards.
Different speeds and lifting capacities can be changed according to your requests and models can be personalized.

Servo Motor Comparison Table
| Feature | 2 KW Servo Motor | 5 KW Servo Motor | 11 KW Servo Motor |
|---|---|---|---|
| Power Supply | 220/380 Volt | 380 Volt | 380 Volt |
| Lifting Capacity (WLL) | 100/125/ 200 kg | 120 kg / 150 kg | 200 kg |
| Holding Capacity | 250 kg / 400 kg | 320 kg / 350 kg | 400 kg |
| Speed | 1.50 / 2.50 / 1.50 mt s | 4.00 mt s / 3.20 mt s | 6 mt s |
| Rope Winding | 20 m (6 mm rope) | 40 m (6 mm rope) | 100 m (6 mm rope) |
| Body Weight | 100 kg * / 125 kg ** | 130 kg | 280 kg |
| Magnetic Brake + Servo Brake | ✅ | ✅ | ✅ |
| Hard Limits | ✅ | ✅ | ✅ |
| Soft Limits | ✅ | ✅ | ✅ |
| Touch Screen | ✅ | ✅ | ✅ |
| Touch Sensitive Joystick | ✅ | ✅ | ✅ |
| Manual Use | ✅ | ✅ | ✅ |
| Automatic Use | ❌ (optional) | ❌ (optional) | ❌ (optional) |
| Recording Feature | ❌ (optional) | ❌ (optional) | ❌ (optional) |
| Body Size (cm)* | 91x51x42 cm* 66x51x42 cm** | 90x55x55 | 150x55x55 cm |
✅ Indicates that the feature is available.
Info; ‘*’ Single drum, ‘**’ Double drum
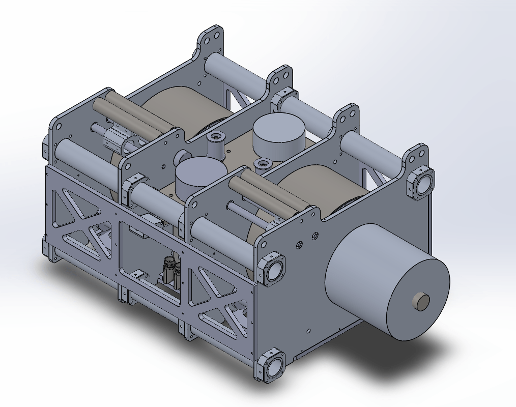
VAS 11




Contact
Türkiye
Vertigo Uçuş Efektleri Sinema ve Sahne Hizmetleri Tic. Ltd. Şti.
Address: Firuzağa Mah. Çukurcuma Cad. No:6/1A Beyoğlu İstanbul Posta Kodu 34425
Phone: +90 533 638 18 12
Email: vertigoeffects@gmail.com
Website: http://vertigorigging.com.tr
United Kingdom
Vertigo Rigging Ltd.
Address: 14 Hope Terrace, Radstock BA3 2AY
Phone: +44 (0) 7756 754 104
Email: vertigorigging@gmail.com
Website: http://vertigorigging.co.uk/









